Profile PictureJishnu kv
$1+

Open in - Blender add-on

Add to cart

Open in - Blender add-on

$1+

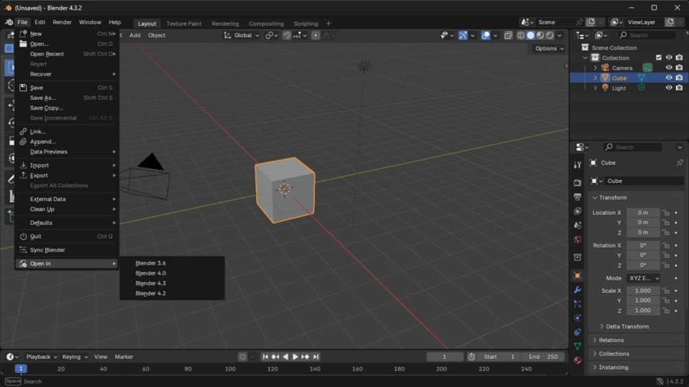
Open In – Seamlessly Switch Between Blender Versions


Effortlessly open your Blender projects in any installed version with just one click. Whether you're a developer testing compatibility or an artist needing specific features, this add-on streamlines your workflow.


Key Features

Quick Access to Installed Versions: Automatically detects all installed Blender versions (Windows only, experimental for macOS & Linux).

One-Click Open: Instantly open your current file in a different Blender version.

Unsaved Work? No Problem! If your project isn’t saved, the add-on temporarily saves it before switching versions.

Non-Destructive Workflow: The add-on does not modify your original file, ensuring a smooth and safe transition.

Add Custom Blender Version: Manually add specific Blender versions that are not automatically detected, giving you full control over your setup.


How It Works

Go to File > Open In

Select the desired Blender version from the list

Blender will instantly open your project in the selected version 🎉

To add a custom version, use the preferences to specify the Blender executable path.


Why Choose Open In?

Saves Time: Quickly switch between Blender versions without reopening files or manually managing different installations

Perfect for Developers & Artists: Test add-ons, scripts, or assets in multiple Blender versions with ease.

Custom Blender Version Support: Seamlessly add and manage additional Blender versions beyond the detected ones.


Experimental OS Support

🚧 Currently tested on Windows.

🔍 Linux & macOS support is experimental and needs user testing.

🚀 Upgrade your workflow today with Open In! Compatible with Blender 3.6 and above.

$
Add to cart
Min Blender version
3.6
Size
3.06 KB

Groupify Pro Blender Add-on

$3.49+

Groupify add-on for Blender - Elevate Your Blender Workflow

Tired of manual mesh sorting and cluttered scenes? Meet Groupify, the ultimate Blender add-on for efficient mesh organization. Designed to streamline your creative process, Groupify automatically groups mesh with similar names into collections, freeing you from tedious tasks and letting you focus on your artistry.

Key Features:

  1. Customizable Grouping: Tailor Groupify's settings to your needs. Choose the number of letters for grouping, set the minimum meshes to create a group, and select your grouping preference.
  2. Intuitive User Interface: Navigate effortlessly with the Sidebar panel, making powerful mesh organization accessible at your fingertips.
  3. Targeted Collection Creation: Instantly create new collections for your organized meshes with a simple selection.
  4. Boosted Productivity: Spend more time creating and less time managing. Groupify enhances efficiency, helping you achieve more in less time.

Who Can Benefit:

Whether you're an experienced artist tackling complex scenes or a newcomer aiming for organized projects, Groupify is your solution. Architects, designers, hobbyists, and creators of all levels will find Groupify invaluable for structured and efficient workflows.

Transform Your Workflow:

Upgrade your Blender experience with Groupify and take control of your mesh organization. Bid farewell to chaos and embrace efficiency. Get Groupify now and experience a seamless transformation in your Blender workflow.

$
I want this!

Blender Outliner organizing add-on

Size
4.39 KB
Powered by